Flowchart Service Process: A Visual Guide

S.Selfpubbookcovers 91 views
Flowchart Service Process: A Visual Guide

Flowchart Service Process: A Visual Guide

Hey everyone! Ever felt lost in a sea of procedures or wondered about the best way to map out a service process? Well, you’re in the right place! Today, we’re diving deep into the flowchart service process , a super handy tool that can untangle even the most complex operations. Think of it as a roadmap for your services, showing you exactly where you are, where you’re going, and the best path to get there. We’re going to break down what a service process flowchart is, why it’s an absolute game-changer for businesses of all sizes, and how you can create one that actually works for you. Whether you’re dealing with customer support, product delivery, or any kind of client interaction, understanding and visualizing your process is key to efficiency, customer satisfaction, and overall business success. So, grab a coffee, and let’s get this visualized!

What Exactly is a Flowchart Service Process?

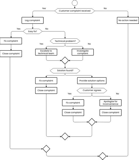
Alright guys, let’s get down to brass tacks. A flowchart service process is basically a visual representation of the steps involved in delivering a particular service. Imagine drawing a diagram that shows every single action, decision point, and outcome from the moment a service request comes in to the moment it’s successfully completed. We’re talking about using standard symbols – like rectangles for processes, diamonds for decisions, and arrows to show the flow – to create a clear, step-by-step guide. It’s not just about listing tasks; it’s about understanding the sequence , the dependencies , and the logic behind them. Why is this so crucial? Because services, unlike physical products, often involve a lot of back-and-forth, human interaction, and potential for variation. A well-designed flowchart helps standardize these interactions, ensuring consistency and quality. It’s the blueprint that keeps everyone on the same page, from the front-line staff interacting with customers to the back-office teams supporting the service. Think about a typical customer support scenario: a customer calls with an issue. The flowchart would map out who answers the call, what questions they ask, whether the issue can be resolved immediately, if it needs to be escalated, how it’s tracked, and what the follow-up looks like. This visual guide helps identify bottlenecks, potential points of confusion, and areas where service can be improved. It transforms abstract procedures into a tangible, easy-to-understand flow. So, in a nutshell, a flowchart service process is your visual architect for service delivery, bringing clarity and order to what could otherwise be a chaotic system. It’s about making the invisible, visible, and manageable.

Why You Absolutely Need a Service Process Flowchart

Now, you might be thinking, “Do I really need to draw all this out?” The short answer is a resounding YES ! Guys, a flowchart service process isn’t just a nice-to-have; it’s a fundamental tool for boosting efficiency, cutting costs, and making your customers ridiculously happy. Let’s break down why this visual powerhouse is a must-have for any service-oriented business. First off, clarity and understanding . How many times have you seen confusion arise because people aren’t on the same page about how a service works? A flowchart eliminates this guesswork. Everyone involved, from new hires to seasoned pros, can see the entire process at a glance. This shared understanding is crucial for smooth operations. Secondly, identifying inefficiencies and bottlenecks . When you map out your process visually, those pesky slowdowns and redundant steps jump right out at you. You can literally see where things get stuck or where extra effort is being wasted. This allows you to strategically streamline your operations, saving time and resources. Imagine a customer having to repeat their issue to three different people – a flowchart can highlight this as a major inefficiency to fix! Thirdly, improving customer satisfaction . Happy customers are repeat customers, right? By standardizing your service delivery, you ensure a consistent, high-quality experience every time. Customers appreciate predictability and efficiency. When they know what to expect and get their issues resolved quickly and effectively, their satisfaction skyrockets. Fourth, training and onboarding . Bringing new team members up to speed can be a lengthy and costly process. A detailed service process flowchart serves as an invaluable training tool. It provides a clear, structured way for new hires to learn the ropes, reducing the learning curve and enabling them to become productive members of the team much faster. Fifth, consistency and standardization . In any service business, consistency is king. A flowchart helps ensure that the service is delivered the same way, every time, regardless of who is performing the task. This standardization is vital for maintaining quality and brand reputation. Finally, it aids in process improvement and innovation . Once you have your current process visualized, you have a solid baseline from which to measure improvements. You can experiment with changes, visualize the impact, and continuously refine your service delivery for optimal performance. So, if you’re looking to run a tighter ship, boost your team’s effectiveness, and keep your customers coming back for more, investing time in creating a flowchart service process is one of the smartest moves you can make. It’s the visual backbone of exceptional service delivery.

Key Components of a Service Process Flowchart

Alright, let’s get into the nitty-gritty of building your flowchart service process . To make it super effective, you need to understand the basic building blocks. These aren’t just random shapes; they’re the language of process mapping, and using them correctly makes all the difference. First up, we have the start/end symbols . These are typically represented by ovals or rounded rectangles and clearly mark the beginning and end of your process. Think of them as the “Go” and “Stop” signs for your service journey. You can’t have a process without a clear starting point – maybe it’s “Customer Inquiry Received” or “Service Request Submitted.” Likewise, you need a definitive end, like “Service Fully Resolved” or “Feedback Collected.” Next, we have process steps or actions . These are usually shown as rectangles. This is where the actual work happens. Each rectangle represents a specific task or activity performed within the service process. Examples include “Verify Customer Identity,” “Log Issue Details,” “Assign Technician,” or “Process Payment.” Keep these descriptions concise and action-oriented. Then come the decision points . These are the crucial forks in the road, represented by diamonds. At a decision point, the process can take one of several paths based on a condition. Think of questions like “Is the issue covered by warranty?” or “Does the customer have an account?” The diamond symbol will have arrows branching out, typically labeled “Yes” or “No,” leading to different subsequent steps. These are absolutely vital for mapping out logic and handling variations in the service flow. We also have connectors or arrows . These are the lines with arrowheads that show the direction of the flow, linking one symbol to the next. They guide the reader through the process, showing the sequence of operations and how different steps relate to each other. Don’t underestimate the power of clear, unambiguous arrows! Sometimes, you might also encounter input/output symbols , often depicted as parallelograms. These represent data or materials entering or leaving a process step. For instance, “Customer Data” might be an input, or “Service Report” could be an output. Finally, there are document symbols , often shown as rectangles with a wavy bottom line, representing documents or reports generated or used within the process, like “Service Invoice” or “Customer Feedback Form.” Understanding these core components – start/end, process steps, decision points, connectors, and potentially input/output and document symbols – is your ticket to creating a clear, logical, and actionable flowchart service process . Master these, and you’re well on your way to visualizing and optimizing your service delivery.

How to Create an Effective Service Process Flowchart

So, you’re ready to roll up your sleeves and build an awesome flowchart service process , right? Awesome! But how do you make sure it’s not just a pretty picture, but a truly effective tool? Let’s walk through it, step-by-step. First things first: Define the scope and objective . What specific service are you mapping? What do you want to achieve with this flowchart? Are you trying to speed things up, reduce errors, or improve customer communication? Having a clear goal will guide your entire process. For example, if you’re mapping a customer complaint resolution process, your objective might be to reduce the average resolution time. Next, Gather your information . This is crucial, guys! Don’t just guess how things work. Talk to the people who actually do the work. Interview your team members, observe them in action, and review any existing documentation. The more accurate your information, the more useful your flowchart will be. Identify every single step, decision, and delay from the customer’s initial contact to the final resolution. Third, Choose your flowcharting tool . You can go old-school with pen and paper, use a whiteboard, or opt for digital tools like Lucidchart, Miro, Visio, or even simpler diagramming apps available online. Digital tools often make revisions much easier. Fourth, Start mapping with standard symbols . Begin with your “Start” symbol and systematically add your process steps, decision points, and connectors based on the information you gathered. Use those standard shapes we talked about – rectangles for actions, diamonds for decisions, arrows for flow. Keep the language clear and concise within each symbol. Fifth, Map the ‘happy path’ first . This means charting the ideal, most common flow of the process. Once that’s done, go back and add in the alternative paths, exceptions, and error conditions that can occur. This ensures you’re covering all the bases. Think about what happens if a customer doesn’t respond, or if a part is out of stock. Sixth, Keep it simple and clear . Avoid unnecessary jargon or overly complex diagrams. The goal is clarity. If your flowchart looks like a plate of spaghetti, it’s not doing its job. Use swimlanes if you need to show different roles or departments involved, which adds another layer of clarity. Seventh, Review and validate . Share your draft flowchart with the team members you interviewed and other stakeholders. Get their feedback. Does it accurately reflect reality? Are there any steps missing? Are the decision points logical? This validation step is critical for accuracy and buy-in. Eighth, Iterate and refine . Based on the feedback, make necessary adjustments. Flowcharting is often an iterative process. Don’t be afraid to redraw sections or reorganize the layout to improve readability. Finally, Implement and maintain . Once you have a finalized flowchart, use it! Train your team on it, put it up where relevant, and use it as a basis for ongoing process improvement. Remember, processes evolve, so periodically review and update your flowchart to ensure it remains relevant and accurate. By following these steps, you’ll create a flowchart service process that is not just a diagram, but a powerful tool for driving efficiency and excellence in your service delivery.

Common Pitfalls to Avoid in Service Flowcharting

Alright folks, creating a flowchart service process sounds straightforward, but trust me, there are a few sneaky traps you can fall into. Avoiding these common pitfalls will save you a ton of headaches and ensure your flowchart actually becomes a useful tool, rather than just another piece of paper on the wall. First up, Over-complication . This is a big one, guys. Trying to map every single tiny micro-step or every possible exception can lead to an overwhelmingly complex diagram. Remember, the goal is clarity and usability. If your flowchart is too dense, people won’t use it. Focus on the main flow and the most critical decision points . Keep it as simple as possible, while still being accurate. If you need to detail sub-processes, consider creating separate, more detailed flowcharts for those. Another common mistake is Lack of Input from the Actual Users . Don’t create a flowchart in an ivory tower! The people doing the work day-to-day have the most accurate insights. If you create a flowchart based on assumptions or what management thinks happens, it’ll likely be inaccurate and met with resistance. Always involve the frontline staff in the information gathering and validation phases. Their buy-in is essential. Thirdly, Inconsistent Symbol Usage . Using different symbols for the same type of element, or using symbols incorrectly (like using a rectangle for a decision), confuses the reader and undermines the flowchart’s purpose. Stick to the standard flowchart symbols religiously. If you’re unsure, have a quick cheat sheet handy. Fourth, Not Defining the Scope Clearly . Starting to map a process without a clear beginning and end is like setting sail without a destination. You’ll end up with a tangled mess. Clearly define what the process starts with and what constitutes its completion before you start drawing. This keeps you focused. Fifth, Failing to Update the Flowchart . Processes change. Technology evolves. Customer needs shift. A flowchart that isn’t maintained quickly becomes obsolete and useless, potentially even misleading. Schedule regular reviews (e.g., quarterly or annually) to update your flowchart as your processes evolve. Think of it as a living document. Another pitfall is Ignoring the ‘Why’ . Just mapping steps without understanding the purpose behind them or the customer value they deliver can lead to an efficient but ultimately ineffective process. Always tie the steps back to the overall service objective and customer experience . Ask yourselves: “Does this step truly add value?” Lastly, Not Visualizing Alternative Paths and Exceptions . While you don’t want to over-complicate, completely ignoring exceptions (like system downtime, customer unavailability, or specific error codes) means your flowchart only represents a best-case scenario. This can leave staff unprepared for real-world issues. Ensure your flowchart accounts for the most common exceptions and alternative routes to provide a more realistic operational guide. By being mindful of these common pitfalls, you can ensure your flowchart service process is a clear, accurate, and valuable asset for your organization.

Enhancing Customer Experience with Service Flowcharts

Now, let’s talk about the real magic: how a flowchart service process can seriously level up your customer experience. At the end of the day, that’s what really matters, right? Happy customers mean repeat business, positive reviews, and a thriving company. So, how does a visual map help achieve this? It all starts with Consistency . When you have a well-defined service process flowchart, every customer interaction, regardless of which team member handles it, follows a similar, optimized path. This means predictable, reliable service. Think about it: no more getting the runaround or receiving conflicting information. Customers appreciate knowing what to expect and receiving a consistently high level of service. This predictability builds trust and satisfaction. Secondly, Efficiency and Speed . Bottlenecks in your service process directly translate to customer frustration and waiting times. By using a flowchart to identify and eliminate these inefficiencies, you can significantly speed up service delivery. Whether it’s resolving a technical issue faster, processing an order more quickly, or responding to an inquiry promptly, a streamlined process makes the customer’s journey smoother and more pleasant. Imagine a customer needing urgent help – a clear, efficient flowchart ensures their issue gets to the right person quickly, minimizing their wait time and stress. Thirdly, Reduced Errors and Improved Accuracy . Human error is inevitable, but a good flowchart acts as a safety net. By clearly outlining steps, decision criteria, and required information, it minimizes the chances of mistakes being made. This means fewer incorrect orders, fewer misdiagnosed problems, and more accurate information provided to the customer. Fewer errors lead to less hassle for the customer and a more professional image for your business. Fourth, Empowered and Knowledgeable Staff . When your team has a clear visual guide like a service process flowchart, they feel more confident and capable. They know exactly what steps to take, what questions to ask, and where to find information. This leads to better customer interactions because your staff can focus on providing solutions and support, rather than trying to figure out the process itself. They can handle a wider range of queries effectively, leading to quicker resolutions and happier customers. Fifth, Better Communication and Transparency . A flowchart can be adapted to provide transparency to the customer. While you might not show them the entire internal flowchart, you can use its principles to communicate progress, explain next steps, and set realistic expectations. For example, you can tell a customer, “Your request is currently in the ‘Verification’ stage, and the next step will be…‘” This proactive communication reduces anxiety and builds trust. Finally, Facilitating Continuous Improvement . The ultimate goal is always to get better. A flowchart service process provides a tangible baseline for measuring improvements. By analyzing the flowchart, identifying pain points (both for the staff and the customer), and implementing changes, you can continuously refine your service delivery. This commitment to improvement signals to your customers that you value their experience and are dedicated to providing the best possible service. In essence, a service process flowchart isn’t just an internal operational tool; it’s a strategic element that directly impacts customer perception and satisfaction, turning routine service delivery into a source of competitive advantage.

Conclusion: Visualize Your Way to Service Excellence

So there you have it, folks! We’ve journeyed through the world of the flowchart service process , exploring what it is, why it’s a total must-have, the essential components, how to build an effective one, the common traps to dodge, and how it can seriously boost your customer experience. Remember, guys, in today’s competitive landscape, delivering exceptional service isn’t just a bonus; it’s a necessity. And a well-crafted flowchart is your secret weapon for achieving just that. It’s the visual blueprint that brings order to complexity, clarity to confusion, and efficiency to your operations. By taking the time to map out your service processes, you’re not just creating a diagram; you’re investing in consistency, reducing errors, empowering your team, and ultimately, delighting your customers. Don’t let your service delivery be a mystery – visualize it! Embrace the power of the flowchart and start paving your path towards service excellence today. Go forth and map those processes! You’ve got this! ##