ILM7812 Voltage Regulator Circuit: Troubleshooting Guide

S.Selfpubbookcovers 125 views
ILM7812 Voltage Regulator Circuit: Troubleshooting Guide

ILM7812 Voltage Regulator Circuit: Troubleshooting Guide

Hey everyone! Today, we’re diving deep into the world of the ILM7812 voltage regulator circuit . This little component is a workhorse in many electronic projects, providing a stable 12V output. We’ll explore what it does, how it works, and most importantly, how to troubleshoot it when things go south. So, whether you’re a seasoned electronics guru or just starting out, this guide has something for you. Let’s get started!

Understanding the ILM7812 Voltage Regulator

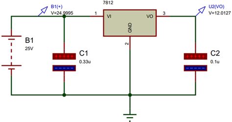
Alright, let’s get the basics down first. The ILM7812 is a 3-terminal positive voltage regulator. That means it takes an input voltage, regulates it, and spits out a steady 12 volts. Think of it like a gatekeeper for your electronics, ensuring they get the correct voltage they need to function properly. It’s a key element in providing clean power to various circuits. It’s like having a bodyguard for your delicate electronic components, shielding them from voltage fluctuations that could cause damage or malfunction. The ILM7812 isn’t just a simple component; it’s a critical part of the overall circuit design. It helps maintain a constant voltage, regardless of the input voltage variations or changes in the load current. This stability is essential for the reliable operation of sensitive electronic devices. The ILM7812 also incorporates internal protection features, such as short-circuit protection and thermal shutdown. These safeguards add to the robustness and reliability of the device, making it a reliable choice for voltage regulation in a wide range of applications. Now, it’s not a magical device; it does have limitations. It can only handle a certain range of input voltages and has a maximum output current it can provide. So, you’ll need to consider these specs when designing your circuit. It is a linear regulator, which means it dissipates excess power as heat. Therefore, it’s important to consider heat sinking, especially at higher input voltages or output currents. This helps maintain the regulator’s efficiency and prevent overheating. Finally, remember that the ILM7812 is just one type of voltage regulator. Other options include switching regulators, which are more efficient but can be more complex to implement. But for many applications, the ILM7812 provides a simple, reliable, and cost-effective solution. This makes it an ideal choice for a wide variety of electronics.

Key Features and Specifications

  • Input Voltage Range: Typically, it can handle an input voltage ranging from around 14.5V to 27V.
  • Output Voltage: This is the magic number: a steady 12V.
  • Output Current: It can usually provide up to 1A of current.
  • Protection: Built-in short-circuit and thermal overload protection.
  • Easy to Use: Only requires a few external components (input and output capacitors) for a stable operation.

Common Problems and Troubleshooting Steps

Now for the real meat of the matter: troubleshooting . When your circuit isn’t behaving, here’s how to diagnose and fix common problems with the ILM7812. Let’s troubleshoot some typical issues. First, always ensure your power supply is functioning correctly and providing the proper input voltage. Check the input and output capacitors for damage or incorrect values. Next up, make sure you’ve got the connections right. A miswired regulator will cause havoc. When things go wrong, the first step is always visual inspection.

No Output Voltage

This is a classic. If you’re getting zero volts out, here’s what to check:

  1. Input Voltage: Use a multimeter to verify the input voltage to the ILM7812 is within the specified range (usually higher than 14.5V). If not, the problem lies upstream, with your power supply or input circuitry. Make sure the input voltage is within the specified range for the ILM7812 to operate correctly. Check for any shorts in the input circuit that could be pulling the voltage down.
  2. Connections: Double-check your wiring. A misplaced wire is a common culprit. Ensure the input, output, and ground pins are connected correctly. Verify there are no solder bridges or loose connections that could be interrupting the voltage flow. Carefully inspect the connections to the ILM7812 to confirm that there are no shorts or incorrect connections. Remember that even a small mistake can lead to the circuit malfunctioning.
  3. Capacitors: Input and output capacitors are your friends. They help stabilize the voltage. Make sure they are correctly installed and have the right values. Make sure the capacitors are of the appropriate voltage rating. It’s often worth swapping them out to see if the issue is with the capacitors.
  4. The Regulator Itself: If the input voltage and connections are fine, the ILM7812 might be fried. Use a multimeter to measure the voltage on the output pin. If it’s zero, and everything else checks out, it’s probably the regulator’s fault. This is the last resort. If the voltage is still zero after checking the input, connections, and capacitors, then the ILM7812 might have failed. Replace the ILM7812.

Low Output Voltage

If you’re getting, say, 8V instead of 12V, here’s the drill:

  1. Input Voltage: Again, make sure the input voltage is high enough. If the input is only marginally above the output, the regulator might not function correctly. A lower input voltage will translate to a lower output voltage.
  2. Load: Is the load (the circuit connected to the 12V output) drawing too much current? The ILM7812 has a maximum current rating. Too much load will cause the output voltage to sag. Check the current draw of the load to ensure it’s within the regulator’s specifications. Too much current can cause the voltage to drop.
  3. Heat: Overheating can cause the output voltage to drop. The ILM7812 has thermal protection. If the regulator gets too hot, it will shut down or reduce the output voltage. Make sure it is properly heat-sinked, especially if it’s handling a high current. Check the heat sink for proper mounting and sufficient surface area to dissipate heat.
  4. Faulty Regulator: If all else fails, the ILM7812 could be damaged. Try replacing it.

Overheating

If the regulator is getting hot, it’s a sign of a problem:

  1. Excessive Load: This is a primary cause. The regulator is working too hard to supply the load. Reduce the load or use a regulator with a higher current rating. Ensure that the load current is within the regulator’s maximum specifications. If the current draw is too high, the regulator will dissipate more power as heat.
  2. Heat Sink: Ensure the regulator is properly heat-sinked. The heat sink is crucial for dissipating heat. Make sure the heat sink is correctly mounted and of appropriate size.
  3. Short Circuit: A short circuit on the output side will cause the regulator to draw excessive current, leading to overheating. Disconnect the load and check for short circuits.
  4. Faulty Regulator: In some cases, the regulator itself can fail, causing it to overheat. Replace it if necessary.

Tools You’ll Need

To troubleshoot the ILM7812 , you’ll need a few essential tools. These tools are indispensable for any electronics enthusiast:

  • Multimeter: Absolutely essential for measuring voltages, currents, and continuity.
  • Soldering Iron: For making and remaking connections.
  • Solder: Get some good quality solder.
  • Wire Cutters/Strippers: For preparing wires.
  • Screwdriver set: For opening up the project cases.
  • Component Tester: (Optional) Useful for checking capacitors and other components.

Step-by-Step Troubleshooting Guide

Let’s put it all together. Here’s a step-by-step approach to troubleshooting your ILM7812 circuit:

  1. Visual Inspection: Start by looking for anything obvious: loose wires, bad solder joints, burnt components, etc. A visual inspection can often reveal the problem. Look for any signs of physical damage or components that have clearly failed.
  2. Input Voltage Check: Measure the input voltage. Make sure it’s within the specified range (usually 14.5V to 27V).
  3. Output Voltage Check: Measure the output voltage. Should be a steady 12V.
  4. Check Connections: Ensure all wires are securely connected and correctly wired.
  5. Capacitor Check: Inspect the input and output capacitors.
  6. Load Check: If the output voltage is low, reduce the load to see if it improves.
  7. Heat Check: Check for overheating. If the regulator is hot, check the load and heat sink.
  8. Component Replacement: As a last resort, replace the ILM7812 itself. If everything else seems correct, the regulator might be faulty. Replace the ILM7812 with a new one.

Safety Precautions

Safety first! Always disconnect the power before working on any circuit. Be careful when working with electricity. Remember that you are working with potentially hazardous voltages. Always disconnect the power before working on the circuit. This is to protect yourself from electric shock. Be mindful of static electricity, which can damage sensitive components. Use an anti-static wrist strap when handling electronic components. Working with electricity can be dangerous, so always exercise caution.

Conclusion

And there you have it, folks! A comprehensive guide to troubleshooting the ILM7812 voltage regulator circuit . This circuit is a cornerstone in many electronic projects. By understanding its operation and learning how to troubleshoot it, you’ll be well-equipped to tackle a wide range of electronics challenges. Remember to always prioritize safety, double-check your connections, and don’t be afraid to ask for help if you need it. Happy tinkering, and may your circuits always work flawlessly! Keep this guide handy, and you’ll be able to quickly diagnose and fix issues with your ILM7812 circuits. By following these steps and guidelines, you’ll be well on your way to becoming an electronics troubleshooting expert. Always remember to double-check your work, and don’t hesitate to seek help or consult additional resources if needed. Troubleshooting can be a process of elimination, so be patient and persistent, and you will eventually find the root cause of the problem and learn even more. Have fun building and fixing those circuits!