KTM Mobility: Latest News And Updates

S.Selfpubbookcovers 55 views
KTM Mobility: Latest News And Updates

KTM Mobility: The Latest Buzz and What’s New, Guys!

What’s up, fellow riders and tech enthusiasts! Today, we’re diving deep into the exciting world of KTM Mobility , and let me tell you, there’s always something brewing with these guys. Whether you’re a die-hard KTM fan or just keeping an eye on the future of two-wheeled transport, staying updated on KTM Mobility news is key. We’re talking about innovation, performance, and that signature KTM spirit that makes their machines so darn special. So, buckle up, or maybe strap on your helmets, because we’re about to explore what’s been happening in the KTM universe, from groundbreaking new models to their forward-thinking strategies in the evolving landscape of personal transportation. Get ready to get your fix of all things Orange!

The Evolution of KTM: More Than Just Dirt Bikes, Guys!

For ages, KTM has been synonymous with ready to race and off-road dominance. Think of those hardcore enduro bikes and screaming motocross machines – that’s the heritage. But as the world shifts, so does KTM. Their foray into KTM Mobility signifies a major evolution. This isn’t just about tweaking existing engines; it’s about a holistic approach to how people move. We’re seeing them push boundaries not only in traditional combustion engines but also venturing seriously into the electric realm and other innovative transport solutions. This strategic pivot is what makes keeping up with KTM Mobility news so darn interesting. They’re not afraid to experiment, to invest in new technologies, and to challenge the status quo. It’s this adventurous spirit, so inherent to the KTM brand, that’s now being channeled into creating mobility solutions for a wider audience and a changing planet. This isn’t just a fleeting trend for them; it’s a deliberate and strategic expansion of their brand identity, aiming to capture a significant share of the future mobility market. Their commitment to innovation means we can expect some seriously cool and game-changing products down the line. So, when you hear about KTM Mobility , think bigger than just motorcycles; think about the entire ecosystem of personal transport, reimagined by a brand that knows a thing or two about performance and excitement.

Electric Dreams: KTM’s Push into E-Mobility

Alright, let’s talk about the elephant in the room – electric vehicles , or EVs. KTM has been making some serious noise in the e-mobility space, and it’s definitely a huge part of their KTM Mobility news . They’ve been steadily rolling out their electric offerings, especially in the younger rider segment with bikes like the KTM SX-E and KTM Freeride E-XC . These aren’t just toys; they’re purpose-built electric machines designed to offer that thrilling KTM performance without the emissions. But they’re not stopping there! Rumors and leaks suggest a much broader electric strategy is in the pipeline, potentially including electric scooters, urban mobility solutions, and even larger electric motorcycles for the street. This move towards electrification is a massive undertaking, requiring significant investment in R&D, battery technology, and charging infrastructure. However, KTM’s track record for performance and rider engagement suggests that their electric offerings will be anything but boring. They aim to bring the same adrenaline-pumping experience to electric riding that they are known for with their petrol-powered bikes. This commitment to e-mobility isn’t just about environmental consciousness; it’s a smart business move to stay relevant and competitive in a rapidly evolving automotive industry. So, for all you guys who are curious about the future of electric riding and want to know what KTM is cooking up, keep your eyes peeled. The KTM Mobility news is going to be packed with exciting electric developments that could very well redefine your riding experience. Their dedication to this sector shows they’re serious about shaping the future of two-wheeled transport, proving that the ‘Ready to Race’ ethos can absolutely translate to the electric era. It’s this blend of performance heritage and future-forward thinking that makes their electric journey one of the most anticipated aspects of their KTM Mobility strategy.

The KTM Freeride E-Series: Electrifying Off-Road Fun

The KTM Freeride E-XC and its siblings are prime examples of KTM Mobility news making waves in the off-road electric segment. These bikes are designed to offer accessible, quiet, and exhilarating off-road experiences. Unlike traditional dirt bikes, they emit zero tailpipe emissions and produce significantly less noise, making them ideal for riding in sensitive areas or for riders who prefer a more discreet adventure. But don’t let the quiet operation fool you; these machines pack a punch, delivering instant torque and responsive acceleration that’s characteristic of electric powertrains. The KTM SX-E range, on the other hand, is specifically targeted at young aspiring racers, providing them with a fantastic platform to learn and hone their skills in a safe and controlled electric environment. The benefits here are numerous: easy to manage power delivery, minimal maintenance compared to their internal combustion counterparts, and the ability to practice almost anywhere thanks to the lack of noise and emissions. KTM’s investment in this electric off-road sector underscores their commitment to nurturing the next generation of riders and providing sustainable performance options. As the technology matures, we can expect these electric Freeride and SX-E models to become even more capable, potentially bridging the gap between recreational riding and competitive racing. The KTM Mobility vision clearly includes electrifying every facet of riding, ensuring that the thrill of KTM performance is available in a cleaner, quieter, and more accessible package for riders of all ages and skill levels. It’s a testament to their adaptability and forward-thinking approach.

Urban Mobility Solutions: KTM’s Vision for the City

Beyond the dirt trails and race tracks, KTM Mobility news is also hinting at a significant push into urban transportation. We’re talking about smart, agile, and possibly electric solutions designed to navigate the congested streets of our cities efficiently. Think sleek electric scooters, innovative e-bikes, or even compact electric motorcycles that blend KTM’s performance DNA with practical urban commuting. The urban mobility market is booming, and KTM, with its strong brand recognition and engineering prowess, is perfectly positioned to capture a slice of it. Their approach is likely to be performance-oriented, meaning we can expect urban vehicles that are not just functional but also fun and engaging to ride. This diversification strategy is crucial for KTM’s long-term growth , allowing them to tap into new customer segments and reduce their reliance on traditional motorcycle sales. The focus will undoubtedly be on connectivity, rider aids, and sustainable power sources, aligning with the broader trends in the automotive industry. Expect KTM Mobility to leverage its expertise in chassis design, suspension, and rider ergonomics to create urban vehicles that offer a superior riding experience compared to many competitors. Whether it’s a quick commute to work or a leisurely ride through the city, KTM aims to make urban travel exciting again. This expansion into urban mobility is a clear indicator of KTM’s ambition to be a major player in the future of personal transportation, not just for thrill-seekers, but for everyday commuters as well.

Partnerships and Collaborations: The Power of Synergy

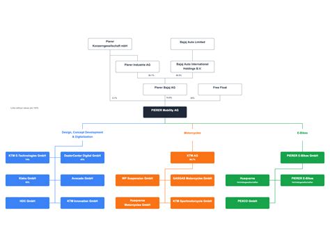
KTM isn’t shy about forming strategic alliances, and this is a big part of their KTM Mobility news . They understand that innovation often comes from collaboration. We’ve seen them partner with other manufacturers, tech companies, and even research institutions to accelerate their development in areas like electric powertrains, advanced materials, and connectivity. One notable collaboration is with Bajaj Auto in India, which has been instrumental in expanding KTM’s reach in emerging markets and developing more affordable, yet high-quality, motorcycles. These partnerships allow KTM to share resources, expertise, and risks, enabling them to bring new technologies and products to market faster and more efficiently. For instance, pooling R&D efforts for electric vehicle technology can significantly reduce the development time and cost associated with creating competitive EVs. Furthermore, these collaborations can open up new distribution channels and customer bases, contributing to KTM’s global growth strategy. The synergy created through these alliances is a key driver behind KTM’s ability to innovate and adapt in the rapidly changing mobility landscape. When you hear about KTM Mobility , remember that it’s often the result of smart teamwork and strategic thinking, aiming to leverage the strengths of multiple players to achieve a common goal: shaping the future of mobility. These collaborations are not just about business; they are about building a robust ecosystem for the future, ensuring that KTM remains at the forefront of the industry through shared knowledge and mutual development. It’s a powerful strategy that amplifies their individual capabilities.

The Husqvarna and GASGAS Connection: Expanding the Portfolio

Within the broader KTM Group , the brands Husqvarna and GASGAS play a crucial role in the KTM Mobility strategy. While KTM focuses on its core ‘Ready to Race’ performance, Husqvarna often leans towards a more premium, design-oriented approach, particularly in the street and adventure segments. GASGAS, on the other hand, brings a vibrant, playful, and accessible personality, especially strong in the trial and off-road electric sectors. By managing these distinct brands, KTM can cater to a wider spectrum of customer preferences and market niches. For example, Husqvarna’s stylish electric urban bikes and GASGAS’s fun, entry-level electric dirt bikes complement KTM’s own electric offerings, creating a comprehensive electric portfolio under the group’s umbrella. This brand diversification allows KTM to compete more effectively across different segments without diluting the core identity of each brand. It’s a smart way to maximize market penetration and innovation. So, when you read KTM Mobility news , it’s often influenced by the advancements and market successes of its sister brands. This multi-brand strategy is a testament to KTM’s sophisticated approach to the global mobility market, ensuring that they have compelling products for almost every type of rider and every type of terrain or urban environment. It’s a powerhouse approach that expands their influence significantly.

Future Outlook: What’s Next for KTM Mobility?

Looking ahead, the future of KTM Mobility seems incredibly bright and packed with potential. We can expect KTM to continue its aggressive push into electrification, likely unveiling more sophisticated and powerful electric motorcycles and urban mobility solutions. Innovation in battery technology will be crucial, and KTM will undoubtedly be investing heavily in R&D to improve range, reduce charging times, and lower costs. Beyond electric, keep an eye out for advancements in connected technology, integrating smartphones, GPS, and rider assistance systems more seamlessly into their vehicles. KTM’s commitment to performance means that even their future mobility solutions will likely prioritize rider engagement and excitement. Expect new platforms, potentially exploring hybrid powertrains or even alternative fuels, as they continue to adapt to evolving environmental regulations and consumer demands. The KTM Mobility news in the coming years will likely be dominated by their expansion into new markets, further diversification of their product line, and their continued efforts to redefine performance and excitement in the realm of personal transportation. They are clearly aiming to be not just a motorcycle manufacturer, but a leader in the broader mobility sector. It’s an exciting time to be following KTM, as they are actively shaping what the future of getting around will look like, blending their racing DNA with sustainable and cutting-edge technology. Get ready for some seriously cool stuff, guys!

Staying Informed: Where to Find the Latest KTM Mobility News

So, how do you keep up with all this exciting KTM Mobility news ? The best place to start is the official KTM website and their social media channels. They regularly post press releases, product updates, and insights into their R&D efforts. Following reputable motorcycle news outlets and industry publications is also a great strategy, as they often get exclusive scoops and detailed reviews. Don’t forget to check out fan forums and online communities too; sometimes the most interesting discussions and early rumors pop up there. For the real enthusiasts, attending major motorcycle shows and industry events can offer a firsthand look at what KTM is planning for the future. KTM’s commitment to transparency and engaging with its community means there are plenty of avenues to stay informed. Whether it’s a new electric model launch, a strategic partnership announcement, or a glimpse into their future concepts, staying connected ensures you won’t miss a beat in the dynamic world of KTM Mobility . Keep those notifications on and your feeds refreshed, because the Orange bleeding nation is always on the move, pushing the limits of what’s possible in performance and mobility. It’s a thrilling ride, and we’re all invited!